交付、现金流、出海、内卷……
安歌科技Enotek荣膺机器人行业年度标杆案例奖
关键字标签:
2022-12-05
物流移动机器人更受资本青睐!
累计金额超50亿美元。
在记录中展望未来!
2020年度中国市场新增复合移动机器人560台,市场销售额达到2.6亿元。
未来几年仍是洗牌期。
20家主流企业联合编写,叉式移动机器人市场最全数据!
重载AGV市场最全解读!
关键字标签: 低速无人驾驶产业尊龙凯时、2021功能型低速无人车产业技术发展峰会、2021重载移动机器人行业发展蓝皮书
2021-09-09
国外移动机器人行业资本偏好如何?
关键字标签: 国外移动机器人、投资并购
2021-08-30
从ABB、宝马、亚马逊到字节跳动、宁德时代、森麒麟,2021上半年超过11起巨头企业入局移动机器人行业。
关键字标签: 物流、机器人、无人驾驶
2021-08-02
从长期看,中国面临着人口老龄化带来的劳动力供给缺口,预计中国机器人行业仍将保持快速增长。
关键字标签: 机器人、营收、制造业
2021-04-16
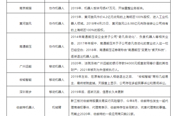
“抢人大战”背后,移动机器人行业如何才能整体摆脱缺人窘境?
会员风采
研究报告
期刊杂志




















