尊龙凯时·[中国]官方网站尊龙凯时

造机器人-车企开始扎推搞“副业”

日期:2022-07-29     来源:新战略    作者:新战略    浏览:1053    
0
核心提示:十大车企的机器人业务布局。
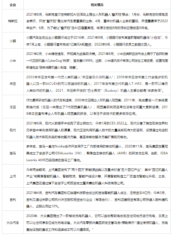
      今年6月21日,马斯克在推特发布了他“机器人”计划的最新进展——Tesla Bot的原型机将被命名为Optimus,而且非常有可能在9月30日的特斯拉AI日(AI Day)上与世人见面。
      7月上旬,小鹏汽车生态企业「小鹏鹏行」宣布完成A轮融资签约,该轮融资超1亿美元。据公开资料显示,这是近两年中国最大单笔仿生机器人融资。
      去年8月,在宣布造车计划后不久,小米在其新品发布会上展示了自研的第一代仿生机器人CyberDog“铁蛋”,并宣布成立小米机器人实验室。
      事实上,除了一众新能源车企“入局”机器人外,传统汽车厂商们也在通过投资、入股、自主研发等方式布局机器人。


      可以看出,不管是新能源车企还是传统汽车巨头,似乎都盯上了机器人,这些企业跨界意欲何为?



横向业务拓展


      小鹏鹏行投资方IDG 资本合伙人崔广福曾经表示,“家庭服务机器人市场想象空间巨大。市场还处于探索期,不同的创业团队从不同的产品切入去创新和创造。鹏行和小鹏汽车技术研发团队互补共创,在市场有独特的竞争优势。我们期待,鹏行通过高密度的研发投入,实现突破性创新,成功打开巨大的家庭服务机器人市场。”

      同时,小鹏汽车创始人何小鹏曾在微博写过:“如果说智能汽车是智能智造的皇冠,那么智能机器人将是机器智能的皇冠。长远来看,更大的市场,也需要更大的投入。”在这里,我们可以理解为,汽车和机器人未来最大的共通点就是“智能”,这是目前各类工具发展方向,没有之一。 何小鹏认为:" 将来智能汽车的厂商都会同时是智能机器人的厂商,相信智能汽车跟智能机器人将来会是一致的产业,且能够产生 1+1>2 的效应。"

      特斯拉CEO马斯克也曾宣称,特斯拉在电动车和自动驾驶领域的技术,与机器人领域是有一定共通性的,并表示“几乎拥有所有制造人型机器人所需的零件”。简单来说就是,如果有能自动驾驶的基础设备以及Dojo超算能力,加上所有识别世界的神经网络,那么这些都是可以直接迁移到机器人身上的。

      在小鹏及特斯拉等新能源车企来看,机器人是与智能汽车并驾齐驱的重要项目,而且彼此相辅相成。因此,这些企业寄希望与二者协同,同时可以成为拉动业务的双引擎。

纵向产业链布局

      众所周知,汽车是应用工业机器人历史最久、数量最多同时也是应用最为成熟的行业,而随着现代汽车工业的发展,对机器人的需求也会越来越大,机器人在汽车制造业中所起到的作用也会更加重要。

      对于大部分汽车企业而言,入局机器人一方面是出于对行业前景的看好,另一方面也是在布局产业链上游核心生产设备,进一步推动内部生产的智能化。如宝马的全资子公司IDEALworks(IW),主要聚焦于物流机器人应用,IDEALworks(IW)的成立正在逐步推动宝马内部物流自动化的升级,同时会使其物流自动化系统导入成本进一步降低,而内部项目的打磨,也为IDEALworks(IW)日后走向市场奠定了基础,有望成为集团新的业务来源。上汽集团的“百亿机器人产业”也主要是聚焦智能机器人、智能物流、智能产线设计等,开展智能制造工厂改造与智能化升级。而大众的移动充电机器人事实上是其围绕新能源汽车推出的配套性产品。

      不管是横向业务拓展还是纵向生态链的布局,可以看到的是,机器人正在被车企们放在越来越重要的位置,行业智能化趋势不可阻挡,在前进的浪潮中,需要巨头们的探索。

 
标签: 机器人 行业资讯
打赏
 
更多>同类行业资讯

推荐图文
点击排行

网站首页 DT_PATHS |  尊龙凯时简介  |  尊龙凯时章程  |  组织架构  |  网站地图 |  粤ICP备84635477号  |  网站客服

移动机器人(AGV/AMR)产业尊龙凯时 SYSTEM All Rights Reserved 版权所有

  • 微信扫一扫关注我们
  • 扫描访问手机版