【本文为新战略移动机器人产业研究所原创 转载请注明出处】
光伏企业忙“扩产”截止到2022年7月,中国政府出台多项政策,旨在推动新能源行业发展,以早日落实碳达峰及碳中和的目标,能源革命势在必行。在政策推动下,光伏作为我国较为成熟的新能源产业,光伏产能投资规模近年来处于持续“加速”的状态。

在2021年度近7500亿的光伏投资规模中,单个投资规模在亿元以上的光伏项目已超130个,10亿元以上的项目近100个,100亿元以上的项目约有25个。其中全产业链一体化项目投资规模近2000亿,每个项目投资手笔动不动就是几百亿,电池和组件环节的投资扩张有过之而不及,亿元以上的项目超过60个,约7个项目投资预算在100亿元以上。2022上半年,光伏产能投资超过了6000亿,特别是龙头企业动辄百亿的投资(公告)频频出现,跨界者持续涌入,产能投资还在提速。光伏产业的扩产风潮给设备厂商带来了巨大的机遇,光伏产业链中,上游为原材料,主要包括硅片、银浆、纯碱、石英砂等;中游为光伏电池板及光伏组件生产;下游为光伏的应用领域,光伏主要用来发电,还可以代替燃料用来取暖等。

光伏制造产业竞争激烈,平均利润微薄,加上外部环境变化和政策风向调整,多数企业时刻面临着生存风险。在此环境下,光伏企业生存之道在于“高转化率+低成本”。在高转化率方面,近年来我国光伏企业不断取得突破,龙头企业的转化效率更是全球领先。在降低成本方面,除了技术进步因素之外,制造、运营、管理等环节的成本控制仍有很大空间,这也是企业挖掘盈利潜力、保持竞争力的重要领域,而智能化则是帮助实现成本节约、质效提升的关键手段。智能化不仅仅是简单的机器替人,它在许多方面提升了传统制造的效率和质量,全方位降低了光伏制造的成本,增强企业的盈利能力,未来发展的主要趋势。目前从光伏产业自动化发展来看,事实上,大部分的光伏企业已经逐步实现由“制造”向“智造”的转型。在上游智造业环节,市场目前呈现两极分化的态势,龙头组件企业基本上处于满产开工的状态,而二、三线的光伏企业订单较少,生存空间被不断挤压。行业内部已经达成了“不创新就被淘汰”的共识。产业的智能化升级离不开智能设备,当前,在光伏车间最为核心的硅片、电池片与电池组件车间里,机器人应用正在逐渐增多,其中主要分为关节机器人与移动机器人两大类。

关节机器人主要运用在了电池片焊接、排版、装边框、注胶等环节,而移动机器人主要用于不同工序之间的工序对接。在光伏行业生产线上,从上游到下游需要用到多种不同类型的AGV。一般会用到叉车AGV对冶金级别的硅矿(若原料为太阳能级多晶硅材料,则采用潜伏顶升式AGV)等原材料进行运输,将原料送上产线进行装料,在高纯度石英干过中按层次装入块料、粉料、颗粒料、掺杂剂然后放入石墨坩埚合炉,再进行抽空检漏→压力化→化料→引晶→缩颈→放肩→转肩→等径生长→收尾、停炉的步骤。电池生产工艺环节空间适中,标准化程度高,规模较大。在传统生产模式中有大量的工艺对接及半成品上下料搬运对接由人工完成,在人员、流程管理、同步时效性上对用户有一定困难及挑战:①生产现场要求24小时连续作业,作业人员3班轮替,劳动强度大,导致人员流动性较大,企业管理成本剧增;②人工在生产设备前上料时,双手只能同时操作单个电池片载具依次上料,效率低下;③生产工艺复杂,对物料上料时的摆放、朝向、整齐度都有严格要求,要求作业人员低容错率和规范化作业,如在太阳能电池片生产过程中,有一道工序是将硅片插入花篮中,并将插满硅片的花篮运输至其它工艺设备处,以进行后续生产作业。为了将硅片准确地插入花篮中,一般通过工作人员人工操作,一片一片地将硅片插入花篮中。此外,将插满硅片的花篮运输至其它工艺设备处也是通过工作人员人工搬运实现的。由于硅片本身具有薄、脆等特点,因此,相关技术在将硅片插入花篮中时,容易因为工作人员力道不均而损坏硅片。④不同工艺环节之间由人工完成物料的搬运与上料,中间环节物料信息缺失,异常原因难以追溯。为了解决传统人工模式存在的种种问题,光伏厂商开始在电池片生产车间引进AGV/AMR,实现从发料至下线,及生产中制绒、扩散、激光、刻蚀、退火氧化、镀膜、背膜、正膜、丝网印刷等工艺的对接搬运,实现硅料、硅片安全高效的自动化转运。当前,在电池片生产流程中,主要应用的AGV/AMR车型有两种,分体式与一体式AGV,分体式AGV是直接顶升货架,再与自动化设备或者主机台工艺设备进行对接,一体式AGV则是上方会有传输带(如辊道等)配件,可直接作为生产线传输带的一部分。玻璃原片上料—EVA裁切铺设—自动上模板—自动串焊—自动摆串—上背玻—EL测试单元—缓存堆栈—混进定位单元—层压机—混出定位单元—自动修边—翻转检查单元—自动装框—上料机—固化—清洗--下料机—绝缘耐压测试—IV测试单元—自动分档—自动包装—自动出入库等。组件生产AGV自动小车自动按需运输流程大致流程如下:






目前在国内光伏组件工厂中,实际运用AGV小车作为试点运输的工厂有:晶科光伏,晶澳光伏,隆基光伏,中节能光伏,中南光电等,目前而言,组件工厂一般应用叉车式AGV及辊筒式较多。除以上主要生产环节外,光伏组件安装到发电站,还会用到特殊的光伏板清洗AGV对光伏板进行维护。根据中国移动机器人(AGV/AMR)产业尊龙凯时数据、新战略移动机器人产业研究所统计,2021年光伏市场占工业应用移动机器人整体销售市场的5.2%,销售量约为3500台,规模为6亿元。

根据中国移动机器人(AGV/AMR)产业尊龙凯时数据、新战略移动机器人产业研究所统计显示,2021年光伏行业新增AGV/AMR中,自然导航(SLAM)占比超过90%;其次是二维码导航,占比约为5%;其他约为5%。目前光伏行业呈现出技术快速迭代的现状,柔性化、定制化、快速更新是行业发展的趋势,对设备的柔性化要求很高,因此,当前光伏工厂所应用AGV/AMR基本以自然导航(SLAM)产品为主。

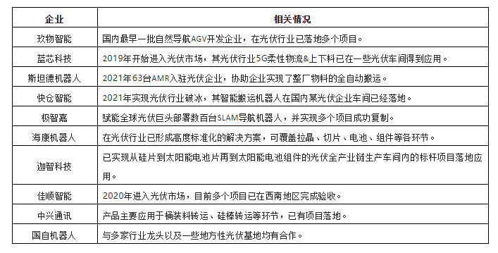
图表:2021年光伏行业新增AGV/AMR类型分布整体来看,当前光伏行业的AGV/AMR应用还处于前期的阶段,整体需求还未完全释放,竞争相对较低,但伴随着光伏行业近两年投资扩产风潮的盛行,以及光伏企业对AGV/AMR产品认知度的不断提高,光伏行业对AGV/AMR需求也在逐步放量。当前,光伏行业已经成为AGV/AMR企业重点布局领域之一。由于光伏行业对AGV/AMR的需求以自然导航类为主,当前,聚焦光伏行业的AGV/AMR企业也大部分以专注于自然导航(SLAM)类产品的企业为主,如蓝芯科技、斯坦德、快仓智能、极智嘉、海康机器人、迦智科技、佳顺智能、中兴通讯、玖物互通等。这些企业依托自然导航核心技术,结合光伏行业需求特点,也相继形成了光伏行业解决方案。
尽管光伏行业前景广阔,但要想进入也有一定门槛。作为较早进入光伏领域的企业,玖物智能相关负责人介绍,光伏行业的生产特性导致其对移动机器人也有一些特殊要求:①上线时间紧张,可供调试时间少,如果是旧厂改造,还需要面临调试期间人机混杂的场景,对企业方案实施、产品性能、项目管理能力以及行业熟悉程度提出较高的要求;②项目规模较大,单个项目对AGV的需求可能就有上百台,要求AGV本体企业有经验、对光伏生产工艺熟悉,才能快速匹配客户的定性需求,且AGV上线稳定运行后要考虑在不影响质量的前提下节拍提升的问题;③光伏工艺迭代快,对软件有较高的要求,要求软件升级迭代时不影响企业工况,也要求应用的导航模式大部分以SLAM为主,以便快速适应企业的变化;④基于电池片不同的生产工艺,对AGV的要求会有不同。例如,HJT异质结的生产工艺中,为了让硼更好的贴合在硅料上增加导电性,需要用氮气给正面施加正压,此时需要AGV上搭载气流和洁净度如FFU(FAN FILTER UNITS,风机过滤单元)等相关元件;目前,一些AGV/AMR厂商都是通过与大型设备集成商合作去拓展光伏市场。蓝芯科技近年来积极开拓光伏市场,其副总裁郑卫军提到,当前光伏企业选择AGV/AMR供应商主要会从三方面考量:产品性能:光伏行业对AGV/AMR稳定性、安全性要求很高,光伏组件及电池片生产车间,一旦一个环节或步骤出问题,整个车间都会受影响,这是终端用户难以接受的。交付时效:近几年光伏行业投资扩产非常迅速,每个工厂的工期比较紧张,早一天投产对光伏企业而言就意味着更多效益,且项目规模较大,单个项目对AGV的需求可能就有上百台,所以光伏企业非常看中AGV/AMR企业的快速交付能力。项目经验:光伏厂商对AGV/AMR的项目经验比较看中,一般项目经验越丰富,对行业了解就越深,在交付及后期的维护上也更有经验。除以上因素,产品更新迭代能力、价格成本等也是光伏终端比较看重的因素。当前,AGV/AMR厂商在光伏行业的竞争已经进入到了一个相当激烈的阶段,在产品能力及项目能力之外,价格战也已成为各家AGV/AMR企业市场竞争的重要手段之一。当前,光伏行业中AGV应用已经过了初步的试水阶段,结合目前国内外市场扩产需求,预计未来几年仍为光伏厂商扩产期,根据统计,2022年下半年光伏领域已经有超过17家企业宣布了投资扩产计划。同时光伏行业技术发展较快,新的组件制造工艺将会倒逼上游装备技术的发展与提升,在效率、稳定性、适应性方面的要求将会越来越高。这也将进一步推动生产线实现智能化、信息化升级,AGV/AMR在这一领域将大有可为。
图表:2022下半年光伏行业投资扩产项目(不完全统计)作为一个拥有巨大潜力的新兴市场,光伏行业对于移动机器人企业而言,无疑是一个机遇,但在高速发展的市场中,能否真正抓住机遇,还要看企业自身功力。