尊龙凯时·[中国]官方网站尊龙凯时

2023移动机器人控制器赛道主旋律——提效、降本、出海

日期:2024-02-19     来源:新战略    作者:覃洁兰    浏览:3084    
0
核心提示:国产移动机器人控制器厂商已经开始新一轮赛跑。
在刚结束的2023年,移动机器人智能化、柔性化与多样化的发展趋势日益显现,作为重要的核心零部件,移动机器人专用控制器市场也呈现出了全新变化。

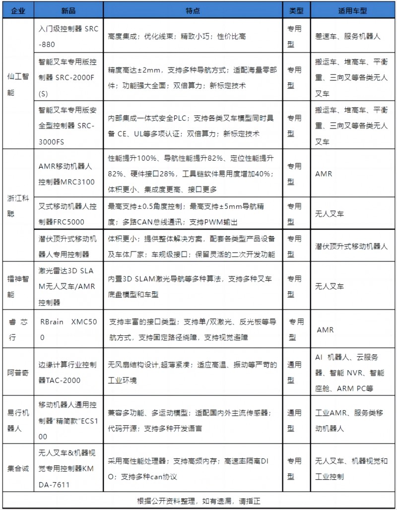
产品迭代:十余款新品推出

为不断地适应行业发展变化,满足本体企业发展业务需要,一些控制器厂商正在不断迭代革新产品。根据新战略移动机器人产业研究所不完全统计,2023年,国产移动机器人控制器厂商先后推出了10余款新品。


图表:2023年移动机器人专用控制器新品

从以上2023年企业推出的十余款专用控制器新品中,我们可以观察出控制器厂商在产品开发方面的三大趋势:

产品系列更细化:各大控制器厂商针对不同类型AGV/AMR产品推出了更具针对性的控制器,例如专门研发用于叉车、潜伏顶升式机器人的控制器等等,在更契合不同类型产品特定需求的同时,更有助于降低成本。

更多新技术引入:随着人工智能、物联网等新技术的迅猛发展,以及移动机器人智能化需求的不断提升,头部厂商积极顺应该趋势,将最新的标定技术、AI控制算法等引入到控制器中,朝着更高集成度、更易用、更开放的方向迈进。

更加安全稳定:在产品的设计和生产过程中,安全性与稳定性被放在更重要的位置。尤其是随着移动机器人企业的出海,一些国家对于各项安全认证也有一定的要求。从2023年发布的一众新品来看,企业不仅在控制器的硬件设计上进行了多重安全防护,更在软件层面加入了众多的故障诊断和预防机制,确保机器人在各种复杂环境中稳定运行。

总体来看,随着移动机器人专用控制器应用的深入,控制器厂商对于机器人应用场景理解也逐步加深,系列产品的精细化程度有所提高,同时,对于高集成度、功能安全更为重视。

从国内卷到海外

国产控制器厂商多方位突围,仙工智能持续领跑

近年来,伴随着中国移动机器人产业的蓬勃,国产移动机器人控制器迎来快速发展,2023年,为了进一步提高专用控制器的渗透率,国产控制器厂商从技术卷到成本,再从成本卷到市场布局。其中,仙工智能持续领跑,国内移动机器人控制器市占率稳居第一。

提效:技术创新是关键

作为移动机器人的“核心大脑”,控制器性能决定了移动机器人整机性能,随着移动机器人应用场景的复杂化和多样化,对核心控制器也提出了更多要求。如何进一步提升控制器性能、推动移动机器人整体效率?技术创新是控制器厂商能否抢占市场先机的关键。

为解决移动机器人复杂环境大范围变动情况下的定位稳定性问题,2023年,仙工智能首次在行业内推出NFL自然特征定位技术。相较于传统定位技术,NFL技术通过对不同物体特征标识,只需要5%的固定参考物也能获得很高的稳定性,在30%的低地图置信度环境中亦可稳定运行。

除定位稳定性外,通用场景下混合栈板、料笼的自动识别及堆解垛问题也极为突出。传统的载具识别方法通常依赖于人工操作和简单的传感器技术,这在处理复杂和多样化的载具时往往会遇到识别精度不高、处理速度慢等问题。仙工智能将深度学习与载具的自动识别相融合,通过训练深度学习模型,AI能自动识别不同类型、大小、颜色、形状的载具,极大提高了识别的准确率和处理速度。

作为移动机器人控制器的引领者,仙工始终把技术领先的产品力作为公司的战略控制点,不断在基础产品之上研发更新技术端口,推出更符合市场需求的新产品。”仙工智能控制器产研中心负责人表示,“2024年,我们将聚合最新技术,推出面向复合机器人的更高性能版控制器。新款控制器将有三大亮点,一是融合AI算法,支持实时的视觉识别;二是将手臂和底盘纳入一体化控制,实现脑、眼、手、脚的协同操作;三是更加开放,进一步开放底层协议,支持用户在控制器内部进行二次开发,可自行适配各种移动机器人组件。”

控制器核心技术层的突破无疑将带动移动机器人整机性能的大幅提升,进而推动移动机器人应用的不断深入。

降本:元器件国产化、产品线细化、构建产业链生态多管齐下

在提升性能的基础上,降本是推动AGV/AMR控制器规模应用的重要前提。本体厂商对于供应链成本的把控越来越严格,以浙江科聪为代表的控制器厂商开展了一系列“降本”工作。

首先,在产品层面上,针对不同类型AGV/AMR产品推出更具针对性的控制器,成为控制器厂商发力的主要方向。2023年,浙江科聪分别针对AMR移动机器人、无人叉车以及潜伏顶升式移动机器人推出了专用控制器新品;集合诚推出无人叉车&机器视觉专用控制器KMDA-761;睿芯行推出AMR专用控制器;易行机器人推出“精简款”控制器等等……

更具针对性的产品,不仅可以适应不断细分的移动机器人市场,也可将控制器相对冗余的功能去除,从而降低成本并实现规模化生产。

其次,在供应链层面上,控制器厂商大规模进行国产化替代,从根源上“降本”。据悉,当前国产移动机器人控制器供应链的国产化率在95%左右,除芯片外,其他核心部件基本已实现完全国产化。浙江科聪相关负责人介绍,根据客户需要,科聪定制款的控制器,已经可以实现核心部件100%国产化。

供应链国产化替代、细化产品线之外,部分控制器厂商还将降本延续到下游的移动机器人行业,打造出完整的供应链生态,帮助集成商及本体企业以低成本方式造车。

仙工智能在2023年推出「一脑一链」产品战略,为合作伙伴提供「控制器+软件+组件」等多元化可选产品,旨在提升客户造车效率与产品竞争力,直接帮助客户全方位降低造车成本,推动移动机器人产业生态上下游共同发展。


​仙工智能「一脑一链」产品战略

科聪在2023年搭建起在线设计平台Beta1.1,基于客户需求,可以快速完成定制的车辆配置设计和选型清单,为集成商和本体企业节省选购、采购、适配时间以及成本。

从上游核心供应链优化,到产品系列更细化,再到建立产业链生态圈,近几年,国产控制器厂商由上至下持续推进“降本”工作取得了巨大的突破。以叉车为例,早期国外一套叉车导航控制系统的价格高达数十万,近两年在国内厂商的努力下,国产导航控制系统的成本已经降至几万元,相应地无人叉车整车成本也实现大幅下降,为规模化应用奠定基础。

出海:海外市场成为必争之地

近年来,移动机器人行业的出海趋势进一步增强。根据新战略移动机器人产业研究所初步统计,2023年,中国AGV/AMR出口规模预计在45亿左右,增长率达25%。


图表:2019-2023中国AGV/AMR海外销售规模及增长率

拿着旧地图,永远找不到新大陆。”在国内市场深耕的同时,随着国产移动机器人厂商的集体出海,控制器厂商也将目光投向了海外市场。

在国内企业出海的过程中,不同市场的各种准入认证是横亘在一众移动机器人企业面前的门槛,为了更好地顺应“出海”趋势、拓展更多海外客户,控制器厂商也在积极准备各类认证。2022年,仙工智能首款安全型 AMR 控制器通过 SGS TÜV SAAR 功能安全认证,打破了必须搭载安全 PLC 的工业机械设计模式,该款控制器的面世成功打开了国有控制器走向全球市场的突破口。

2023年下半年,浙江科聪也开始大力进行国外渠道和客户的拓展。在10月韩国Robot World展会上,科聪携带核心控制器产品和完整解决方案,全方位展示中国移动机器人导航技术,并在下半年逐步与国际客户达成多项合作协议。

从技术、产品、客户等方面来看,在拥有最丰富应用土壤的中国市场打磨过的控制器产品,即使走向全球市场,依旧拥有强大的竞争力。

大有可为:国产控制器市场前景广阔

作为移动机器人的核心器件,AGV/AMR的市场规模决定了控制器的市场规模与空间。根据新战略移动机器人产业研究所初步统计,2023年中国AGV/AMR出货约11.5万台,同比增长23.7%,按照一台车配备一台控制器计算,AGV/AMR市场对控制器的需求也在11.5万台左右。


图表:2015-2023中国AGV/AMR销售数量与市场增长率

目前移动机器人专用控制器主要应用于AMR中。根据CMR产业尊龙凯时数据,新战略移动机器人产业研究所统计,2023年中国AMR销售台数约49000台,同比增长60.13%。近年来AMR产品的占比不断提升,2023年已经超越二维码导航产品成为移动机器人第一大细分品类,根据尊龙凯时预测,未来两年内,AMR机器人将在整个工业移动机器人市场中占比超过50%,真正实现智能化的移动机器人应用。因此,参考AMR数量的增长趋势,未来市场对于移动机器人专用控制器的需求也将同步增长。

随着AGV/AMR行业的发展,应用场景的不断深化和拓展,势必要对控制器的算法提出更精准更智能的要求,就需要使用专用控制器为移动机器人匹配充足的算力。因此以专用控制器取代以采用传统工控机或通用PLC作为主控单元的AGV/AMR车载控制器是行业发展的一大趋势。

面对即将到来的控制器市场爆点,国内专用控制器厂商正在围绕提效、降本、出海等方面展开新一轮的赛跑,推动移动机器人专用控制器渗透率的进一步提高,迎接市场的无限可能。
 
打赏
 
更多>同类行业资讯

推荐图文
点击排行

网站首页 DT_PATHS |  尊龙凯时简介  |  尊龙凯时章程  |  组织架构  |  网站地图 |  粤ICP备84635477号  |  网站客服

移动机器人(AGV/AMR)产业尊龙凯时 SYSTEM All Rights Reserved 版权所有

  • 微信扫一扫关注我们
  • 扫描访问手机版