尊龙凯时·[中国]官方网站尊龙凯时

47款——2021工业应用AGV/AMR新品全鉴

日期:2022-01-17     来源:移动机器人产业尊龙凯时    浏览:1365    
0
核心提示:回顾2021年中国移动机器人企业的创新力。

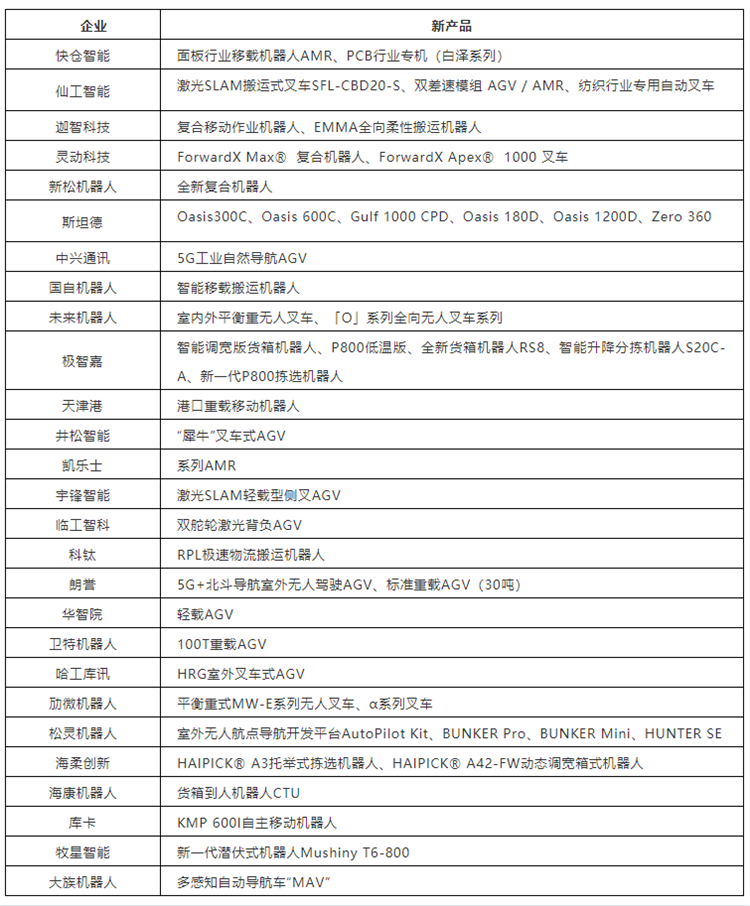
根据新战略移动机器人产业研究所不完全统计,2021年,行业先后有27家企业推出了47款新产品,包括叉车、自然导航AGV、重载AGV、移动底盘以及各类行业专机等。

2021年在产品创新方面,企业都在积极探索,一方面,随着行业的发展,应用场景的复杂性对移动机器人提出了更高的要求,需要厂商们不断丰富品类来适应特定场景的需要;另一方面,移动机器人的效率当前离应用端的期望还尚有距离,企业需要不断迭代优化进一步提升产品性能。


 
标签: AGV AMR 移动机器人
打赏
 
更多>同类行业资讯

推荐图文
点击排行

网站首页 DT_PATHS |  尊龙凯时简介  |  尊龙凯时章程  |  组织架构  |  网站地图 |  粤ICP备84635477号  |  网站客服

移动机器人(AGV/AMR)产业尊龙凯时 SYSTEM All Rights Reserved 版权所有

  • 微信扫一扫关注我们
  • 扫描访问手机版