无人配送车旨在解决物流行业“最后一公里”问题。眼下,实物电商和服务电商的增长催生了物流配送的迅猛发展。在末端配送领域,“最后一公里”的运力需求不断增加。但物流业普遍存在配送人员流动大、招工难等问题,进一步拉大了劳动力缺口。
在此背景下,各国也开始逐渐重视无人配送车的发展。
【中国】
我国近年来非常重视末端物流配送的发展。在国家层面,商务部、财务部早在2012年就联合拟定了相关文件,并于2013年起在现代服务业综合试点工作中启动实施城市共同配送试点,首批20余个城市。
2017年,商务部、财务部又联合发布了《关于开展供应链体系建设工作的通知》,以供应链体系试点为重要抓手,推动城市物流配送体系建设提质增效。伴随国家物流体系和自动驾驶技术的成熟,无人配送逐渐被纳入国家倡导的重要方向之一。
2021年5月,全国首个无人配送车管理实施细则出台,以车身编码为核心进行针对性测试验证,对通过测试的新产品给予相应路权,突破无人配送车受现行法律法规限制无法上路难题。同时,该条例为解决无人配送车路权和上路管理问题起到先行先试的作用。2022年1月,《“十四五”城乡社区服务体系建设规划》出台,明确提出推动无人配送进社区,建设快递末端配套设施,为更多省市建设为人配送示范区提供了政策支持。
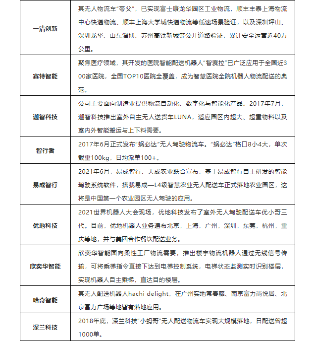
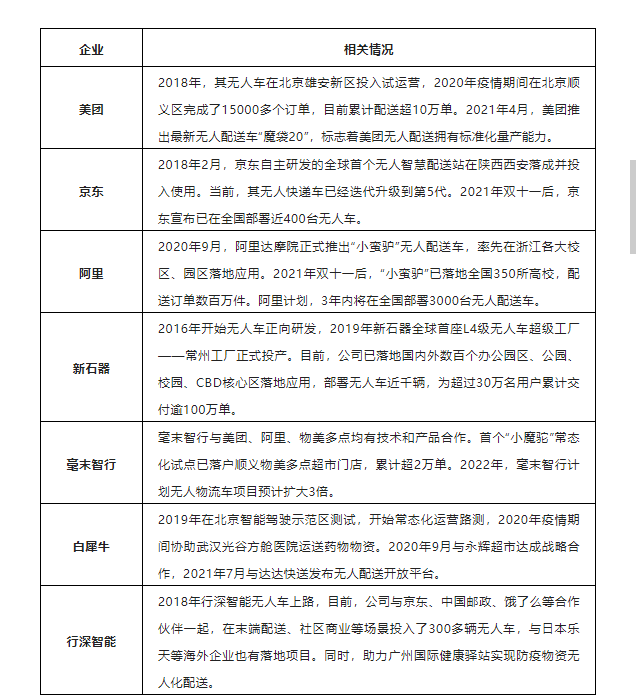
在企业层面,目前国内无人配送领域的入局者主要分为两股力量,一是自带物流体系的企业,如阿里、美团、京东等,二是以自动驾驶技术科创公司,如新石器、白犀牛、智行者、行深智能、毫末智行、优地科技等。这些企业立足自身优势领域,整合技术资源和运营经验,与社区、园区、高校、景区、线下门店等探索并展开全方位、多层次合作,积累了大量的商用经验。
【日本】
日本政府为了支持无人配送发展,2020年通过国土交通省发布《关于自动配送机器人标准放宽认证制度》,给无人配送车测试提供安全措施。2021年6月,日本警察局发布《特定自动配送机器人等开展道路测试相关道路使用管理规范》,简化已在公共道路上测试无人配送车的许可审查,方便企业加大道路测试。为支持民间主导的机器人配送服务的社会实施,日本还在制定低速、小型自动配送机器人在公路上行驶的新规则。
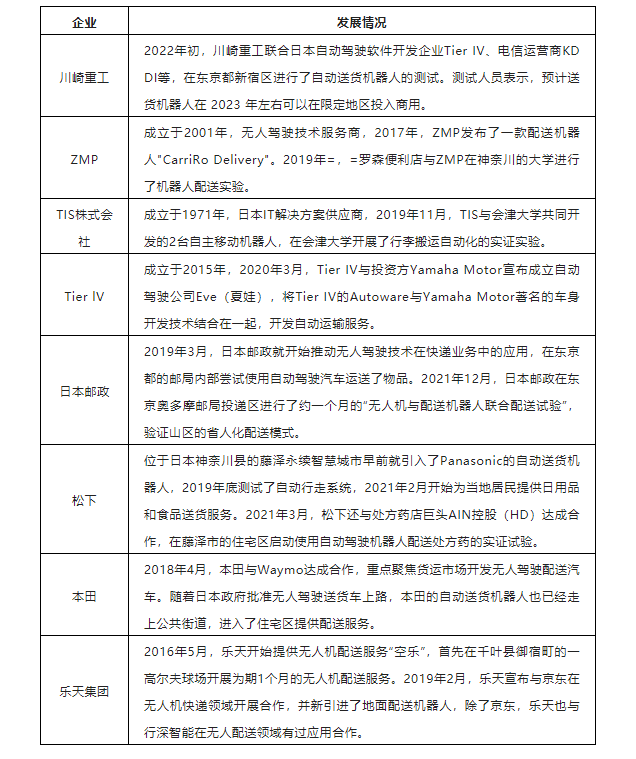
今年2月,日本机械厂商川崎重工、自动驾驶企业软件开发企业Tier IV、电信运营商KDDI等联合完成了一次自动送货机器人测试。值得一提的是,这是日本国内首次使用第五代(5G)移动通信系统远程监控送货机器人在公路上的测试,且在测试的过程中货物没有散落,成功送达。
同时,川崎重工、ZMP、TIS、Tier lV、日本邮政、松下、本田和乐天集团8家公司于2月18日成立了一般社团法人机器人配送协会,旨在通过普及利用自动配送机器人的配送服务来提高人们生活的便利性。
在这种情况下,该协会将2022年定位为“机器人配送元年”,致力于利用各参与策划的公司通过实证实验等获得的知识,与行政机关和团体合作,为自动配送机器人在公路上行驶制定业界自主的安全标准并建立认证机制。由此,构建具有便利性和安全性的机器人配送服务的基础,并尽早在社会上实施。
