尊龙凯时·[中国]官方网站尊龙凯时

商业化在即-室外配送机器人“钱途”在哪?

日期:2022-05-27     来源:新战略    作者:新战略    浏览:1129    
0
核心提示:找对场景是第一步!
      近期,在自动驾驶研发测试进程领先的广州,一项民意调查显示,800名随机受访者中,多数接受无人驾驶技术用于物流配送方面,“用于园区、小区等特定范围里的快递物流配送”和“广泛用于快递物流配送”这两方面的受访市民接受比例分别为61%和60%。

      相比无人配送,受访市民对无人驾驶汽车用于载人出行方面的接受度较低。分别有54%和58%的市民不接受无人驾驶汽车用于公共交通载人服务和个人私家车出行。

      诚然,伴随智能网联汽车测试和应用政策的相对放开,以百度Apollo、小马智行、Momenta为代表的自动驾驶企业已陆续拿下北京、上海、广州、苏州等多个城市的Robotaxi运营许可,但自动驾驶出行要常态化进入市民生活,还有一段漫长的路。整体来看,应用于封闭、半封闭场景的功能型低速无人车,才是自动驾驶技术更快实现规模商用的风口。

      据低速无人驾驶产业尊龙凯时数据、新战略低速无人驾驶产业研究所统计,2021年低速无人驾驶不同类型产品加速落地,无人配送车落地数量仅次于清洁环卫车,已在某些领域及场景实现了小批量的落地。

      具体分析,除了满足疫情防控需要,无人配送车在社区、商超、CBD写字楼的日常出镜率也在不断提高,主要得益于人们对无人驾驶汽车载物的接受度高,特别是年轻人的生活观、消费观与智能、智慧联系更加紧密,加上国家及地方政府针对性出台相关政策,无人配送领先进入发展快车道。

      行业认为,2021年是无人配送车商用元年,头部企业已经尝到了“甜头”。进入规模落地前夜,商业模式如何选择,无疑成为入局企业面临的考验之一。

      目前,无人配送市场经过前期探索,主要有三大典型场景:快递、外卖和商超零售。

      快递场景

      在电商经济驱动下,中国已经建立起了四通八达的物流网,中国物流市场规模也成为全球第一。数据显示,2021年全国社会物流总额335.2万亿元,按可比价格计算,同比增长9.2%,两年年均增长6.2%。此外,2021年社会物流总费用16.7万亿元,同比增长12.5%。

      在整个物流体系中,末端配送成本一直所占比重最大,主要体现在人力成本高。且随着业务量持续增长,行业存在的快递员流动频繁、招工难,导致供需压力也不断加大。《2020年全国快递从业人员职业调查报告》显示,我国快递从业人员每天工作8—10小时的占46.85%,每天工作10—12小时的占33.9%,近两成从业人员工作12小时以上。到了双11等高峰期,快递员的作业量特别是投递任务,往往是日常四五倍。

      基于此,无人配送的出现,可以帮助物流企业降本增效,同时也会释放更多的经济价值和社会价值。

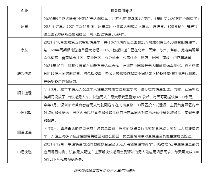
      总体而言,快递场景以阿里、京东为代表的互联网企业,占据大部分市场份额。这些企业基于自有的电商业务,打造了自己的物流体系。阿里推出的菜鸟驿站,京东旗下的京东物流,物流网点都已渗透全国各个省市,特别是社区、高校实现全覆盖。

      今年1月发布的《“十四五”现代流通体系建设规划》提到,要加快发展智慧物流,积极应用现代信息技术和智能装备,提升物流自动化、无人化、智能化水平。同月发布的《“十四五”现代综合交通运输体系发展规划》也明确提出,发展现代邮政快递业务,完善寄递末端服务,推广无人车、无人机运输投递,稳步发展无接触递送服务。这些政策都将为物流行业无人配送带来更大发展机遇。


      外卖场景

      餐饮外卖是本地生活到家业务中的重要一环。相关数据显示,相较于餐饮业近十年与社零同步的低速增长(10%左右),外卖市场规模增速更快,在2011-2016年起步阶段6年复合年均增长率达 50.3%,即便在外卖竞争(寡头)格局逐渐稳定的成长阶段,2017-2021年近6年复合年均增长率仍达 33.9%,2021年外卖行业规模进一步上升至8117亿元,对餐饮市场的渗透率进一步推升至17%。
      看上去,餐饮外卖市场规模、渗透率增长确定性高,无人配送规模商用似乎具有巨大优势,但实际应用难点还很大。

      一方面,外卖配送的即时性要求高。这也是快餐越来越普及的原因,包括行业骑手为加快速度送餐,出现逆行、闯红灯、超速行驶等交通违法行为,都与之相关。

      对即时性的高要求使得无人配送需要改造更多的系统,包括商家的取餐系统、楼宇里的电梯系统、小区的门禁系统等等。由于涉及的角色过多,利益诉求不同,这些系统的改造难度很大,效率不足而且投入很大。

      另一方面,餐饮外卖场景多且分散。在商家端,有大、中、小各类商家,并以中小商家居多,大多数没有专门的停车场地和专业的拣货人员,且商家多位于商圈,人流密集,环境复杂。在消费端,学校、办公区域、居民小区、厂区、酒店、商业街区等等,人们生产生活的地方就有用餐需要,外卖场景可以说是无处不在。

      在复杂的外卖网中,无人配送车的适用范围受到了很大的限制,复杂场景对无人配送的设备类型、运行模式也产生更多种组合,人机/车结合配送、单纯的无人车或无人机配送等需要根据不同场景进行规划和适配。

      落地尚且难点多,规模商用还有更多的问题。因此,目前外卖场景无人配送车落地项目并不多,市占份额较高的美团也只是在哈尔滨工程大学试运行了外卖配送车“卤蛋”,以及在防疫工作中送餐。还有其他自动驾驶企业,如行深智能、一清创新等,也是在疫情期间投用无人配送车解决封控区、管控区的送餐问题。


      商超配送场景

      商超零售场景是近年来“懒人经济”催生的一大市场。快节奏生活下,上班路上能预购早餐,居家就可买到新鲜食材,是很多年轻人享受的生活方式。

      在前面提到的广州民调中,数据显示,18-30岁年轻一代对“用于园区、小区等特定范围里的快递物流配送”和“广泛用于快递物流配送”的接受比例更高,一度达到69%和66%。

      无人零售让传统的便利店、售卖柜移动了起来,在人流量大的场所,无人零售车是对传统售卖需求的补充;在面积广的区域,无人零售车还可减少建设商铺、雇佣店员的成本,而消费者通过预约的方式“召唤”无人车到指定位置,也让交易变得更快捷、方便。如新石器无人零售车在写字楼售卖早餐、景区售卖饮品、疫区售卖蔬菜,应用场景丰富;行深智能无人零售车也已落地景区、车站等场景。

      而商超配送方面,由于线下市场仍是主力,目前多以合作探索为主。如白犀牛与永辉超市、天虹超市,毫末智行与物美多点等,这些企业已经在部分地区实现了常态化运营。


      从实际出发,探索特色化模式

      随着国内首个无人配送车管理细则出台,地方政府也进一步发布具有指向性和区域性的管理方案,加速了无人配送大规模商用进程。
      综合来看,以上三大典型场景,餐饮外卖为多点到多点的复杂场景,无人配送车短期内难以替代骑手,规模商用更难。相比之下,快递和商超零售更容易实现无人配送应用。
      快递和生鲜、零售配送则为单点对多点的场景,发货点一般有专门的场地用于停车,并且有专人负责拣货,即时性要求也相对较低。但就目前发展现状而言,其他自动驾驶企业要重新建立物流网在快递场景分一杯羹,显然费时费力。因此,国内自动驾驶企业多要通过为阿里、京东提供整车制造或技术服务,或与其他物流公司合作实现无人配送车在快递场景的落地应用。

      商超零售方面,也是采用自动驾驶企业与应用场景客户合作的方式。这其中,毫末智行广泛聚焦,在送餐与快递中的B2B场景,不直接面对终端消费者,而是向顺丰、菜鸟等快递、物流公司和美团外卖平台出售低成本的无人配送“车”;同时联合物美多点,自研无人配送车亲自下场开展商超配送服务。

      目前,大部分无人车厂商都将更多的精力放在快递及商超零售场景,也有企业综合探索出特色新模式,如行深智能打造的健康驿站无人配送解决方案,结合国内反复的疫情形势需要推出,可高效有序承担方舱医院的餐食、日用品、医疗物资配送。

      需要注意的是,选对场景只是企业入局的第一步,后续要扩大商用规模,还需从多方面着重发力。包括建立健全无人配送车管理体系和基础设施,充分整理无人配送产业链上下游资源,针对不同场景进一步明确商业模式,头部企业率先建立可复制、特色化的运营模式等。 
 
标签: 机器人 案例分享
打赏
 
更多>同类行业资讯

推荐图文
点击排行

网站首页 DT_PATHS |  尊龙凯时简介  |  尊龙凯时章程  |  组织架构  |  网站地图 |  粤ICP备84635477号  |  网站客服

移动机器人(AGV/AMR)产业尊龙凯时 SYSTEM All Rights Reserved 版权所有

  • 微信扫一扫关注我们
  • 扫描访问手机版