尊龙凯时·[中国]官方网站尊龙凯时

中国市场巡检机器人影响力十大品牌排行榜

日期:2021-08-24     浏览:3679    
0
核心提示:巡检机器人的应用规模正在不断扩大!

传统的人工巡检存在着工作效率低、劳动量大、人数不足和环境恶劣的通病,在巡检效率和企业效益提升方面都存在不少问题。


而随着人工智能技术的发展和成熟,以及物联网、云计算、5G技术的普及,以替代人工巡检为目的的智能巡检机器人已经应用到越来越多的领域。变电站、数据中心、矿区以及很多需要定期、频繁巡查的生产环境,巡检机器人的上岗正在成为大势所趋。


行业应用——多领域渗入


电力行业是巡检机器人应用相对较早同时也是较为成熟的领域,已经在逐渐走向规模化,电力行业外,园区、数据中心以及矿山等行业近几年对巡检机器人的认知度也在不断提高,应用也在不断增多。




1、电力行业


电力巡检机器人的早期研究主要集中在日本、美国等国家,早在 1980 年,日本就开始将移动机器人应用于变电站中,采用磁导航方式,搭载红外热像仪,对 154 kV ~ 275 kV 变电站的设备致热缺陷进行检测。


在中国,国家电网公司于 2002 年成立了电力机器人技术实验室,主要开展电力机器人领域的技术研究。2004 年,研制成功第一台功能样机,后续在国家“863项目”支持和国家电网公司多方项目支持下,研制出了系列化变电站巡检。2013年,变电站巡检机器人首次进入国网招标目录,此后,巡检机器人市场开始进入全面推广阶段。


巡检机器人(AGV)在电力行业的应用主要集中在输电、变电以及配电环节,不同环节对于巡检机器人的需求也有不同。


(1)输电环节:对于高空输电,目前主要用无人机对架空线路、塔架进行隐患排查;对于地下输电,一般用隧道机器人对电力管廊内的设备进行监控。对于输电线路损坏等问题,可以通过带点作业机器人进行维修。


2)变电环节:变电站是各级电网的核心枢纽。变电站巡检机器人在室外环境下工作,需要具备自主移动、智能检测、分析预警等功能。


3)配电环节:配电站是电网的末端站点,数量众多。配电站巡检机器人在室内环境下工作,在小型化、轻量化、环境交互系统等方面和变电站巡检机器人存在差异。


 


2、园区巡检


随着经济的发展人工智能AMR逐渐出现在人们的视线,智慧化园区、智能化社区的建设为人们带了一系列的便利。人工智能将成为其新的竞争热点,巡检机器人更是其中的重中之重。


园区巡检机器人又叫安保机器人、智能巡逻机器人。园区巡检机器人的好处,就是可以自由切换无轨导航和轨道导航,定制化携带摄像头,定时定点定路径巡检,可见光视频监控,数据分析可以进行违停检测,可替代人工做到的异常监控如火灾情况,智能识别,垃圾检测和表盘数据等,弥补了人工在收集数据发生遗漏导致分析错误的状况出现。当有异常数据出现时,软件上进行可以迅速的报警,也就是说当有紧急情况或发现有异常安保问题时,智能移动机器人能迅速传输信号进行报警,保证安全治安问题。可以在较快的时间内采取行动处理好问题。


3、数据中心


数据中心机房是企业信息系统运行的核心节点,保证核心持续健康稳定对外提供服务是数据中心管理的基本目标。数据中心机房是资产密集场所,运维人员需要自动高效地掌握机房内部环境、基础设施、网络、计算和存储单元等运行状态。数据中心应用机器人技术有广泛的应用场景,经过设计的机器人融合了数据中心管理流程,巡检机器人能够通过传感器获取巡检对象的状态信息以及环境信息,检测出人工难以发现的线路发  热、机器异响等故障,实现大范围、无死角的智能巡检,提高数据中心运营维护工作的稳定性和实时性。


目前,在机场机房、银行等及通信行业的数据中心,巡检机器人均以有落地应用。




4、矿区


矿区的高风险不言而喻,巡检机器人的使用给矿工的生命安全增添了一份保障。矿区地形复杂崎岖,作业环境较差,对巡检机器人的地形通过性、防水、防尘、防腐蚀、防过热、耐用性等各个方面都有要求。


矿区目前主要应用的巡检机器人可分两类,一是轨道式巡检机器人,二是履带式移动巡检机器人。由于矿区地形复杂,履带底盘在通过性能上有更好的表现,适合复杂不平整的地面环境。巡检机器人携带环境探测模块,可探测气体、温度、湿度、压差等环境参数信息,同时还具备红外图像采集功能,图像系统云台可实现水平、垂直连续旋转,实现对井下危险区域环境全方位探测。


目前,巡检机器人已在国内一些矿区都已有应用,如塔山煤矿、神东煤炭集团、西山煤电等矿山都已有落地项目。


5、养殖业


养猪需要巡栏,监测并及时发现猪只异常情况。相较于机器,人工巡逻存在很多风险。例如在巡栏时需要对所有猪只进行测温,工程量过大;猪作为活体动物一直处于运动状态,人工点数容易出现疏漏;人员频繁进出猪场会干扰猪的作息,以导致相应的应激反应,且人员出入会携带细菌病菌,提高猪只感染风险。智能巡检机器人运用人工智能技术,结合物联网、大数据分析,从声音、姿态、体温、运动量、成长环境等多个方面对生猪养殖进行全流程监控,实现养殖自动化、无人化管理。


除了以上列举的场景外,在港口,监狱监管、化工厂、气化站及粮油食品等领域,也都可以看到巡检机器人的应用,不过大部分都处于前期的试用过程,规模化落地的实现还需要一段时间。

 

竞争格局——入局者增多,头部企业初现


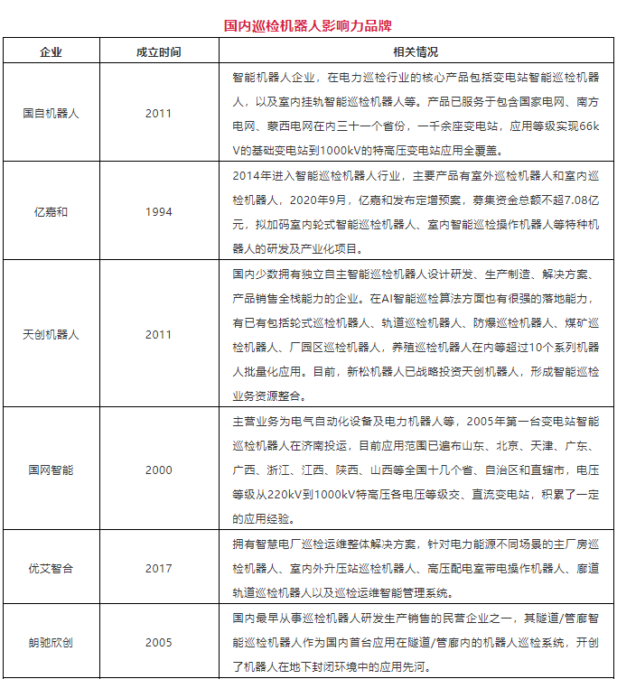
市场空间的广阔吸引了更多的入局者,近年来,越来越多的机器人制造厂商投入到变电站巡检机器人的设计、研发和销售,据统计,目前国内已有25家左右具有一定规模的巡检机器人制造厂商,并已研制出适应于不同环境条件的巡检机器人。以下盘点了当前国内巡检机器人市场一些影响力品牌,供大家参考!







项目落地——优秀案例集锦


案例一:国自 ╳ 新疆五彩湾北三电厂


在国自机器人为新疆五彩湾北三电厂提供的智能巡检机器人全场景应用解决方案中,针对不同场景需求,采用多种类型智能巡检机器人对设备的运行状态和现场情况进行动态巡测和智能分析,实现750kV升压站、汽机0&15米层、化水车间、配电间等区域设备智能巡检和安全管控。





案例二:天创机器人X山东日照港口


天创具备从伺服控制到边缘计算、从结构设计到电气设计、从标准接口到批量交付的全栈自研技术。全球累计交付近万台机器人,让机器人的每个细节,能在大规模实践中充分磨合和优化,运行更稳定,算法更精准。其中天创皮带机输送系统整体解决方案成功构建了皮带运输全场景、整体环境的大闭环应用。


天创机器人助力日照港岚山港区设备全面智能化巡检,成功开辟港口码头智能化系统无人化巡检新模式,推动智慧绿色港口建设与智能化巡检技术领域深度融合应用。


山东日照港岚山港区拥有亚洲综合能力最大的港口矿石输送系统,包含6个转运站全长约8.6公里,一直以来,为保障煤炭流程装卸作业的安全和稳定,日照港岚山港区投入大量人力对皮带机廊道、转运站等场所开展日常巡检工作。由于皮带机流程距离长、廊道空间相对封闭,同时作业期间噪音大、粉尘多,现场巡检工作存在劳动强度大、工作环境差、安全风险高等问题。日常人工巡检一次,至少需要3个小时。 


▲ 港口码头智能化系统无人化巡检体系


港口码头智能化系统无人化巡检体系是以天创智能巡检机器人本体为核心,基于多传感器融合技术、机器人运动控制技术、嵌入式综合处理技术、导航及行为规划技术、机器人AI视觉、多量信息存储及无线传输于一体软硬件相融合打造的端云一体化智慧巡检解决方案。




红外测温


通过机器人的红外摄像头对全区域设备进行整体扫描式温度采集,可监测滚筒、托辊超温现象,防止温度过高烧损输送设备,及时起到预警作用,从而减少或避免皮带输送机事故发生。


故障监测


通过机器人搭载采集高清视频图像,利用巡检AI算法,有效判断皮带跑偏,表面撕裂,路面洒落矿渣等设备故障或生产事故,并将告警信息及时反馈至控制中心,由工作人员及时进行处理。


预警联动


在巡检过程中,通过数值分析、阈值对比、趋势分析、数据库等相关技术,对异常数据进行自动预警。预警信息通过界面告警和声光告警两种方式呈现,及时提醒运维人员处理相关问题。




天创智能巡检机器人的投用,大幅减轻日照港岚山港区工作人员的劳动强度,解放人力资源,同时提高发现安全隐患的精准度,降低作业人员安全风险,提升工作效能与安全指数。天创机器人助力山东日照港港口管带运输,在无人智能化AGV/AMR巡检实践应用上迈出了突破性的一步,推动港口设备全面智能化巡检,也进一步验证巡检机器人的可行性、可靠性、安全性。天创机器人实现了煤流量监测、大块检测,皮带机撕裂监控等皮带运输系统全场景巡检,并与大屏监控、智能运维联动运行,已成熟应用于港口码头、冶金、矿山、水泥制造等行业。


案例三:优艾智合X联手中国移动云计算数据中心RDC仓库


2020年尾,优艾智合5G仓储盘点巡检机器人ARIS-RFID正式落地中国移动某云计算数据中心RDC仓库,利用5G先进技术实现超大面积仓库的高效巡检盘点。该项目是国内AGV领域首次实现成功部署在电信级网络中并提供99.9999%可用度的电信级服务。


该云计算数据中心RDC仓库用于存储通信物资,总面积12000㎡,高13米,仓库中6层货架高度不一,最高层货架距离地面9米,首层货架高2.3米。自数据中心投入5G建设以来,大量通信物资涌入RDC仓库,繁重的物资出入库工作使仓管工作人员压力攀升,同时由于人工作业盘点效率低导致工作陷入保障工程进度和保障库存准确的两难境地。




优艾智合为该仓库打造的5G仓储盘点巡检机器人是集地图识别、路径规划、自主导航移动、智能避障、目标物体辨识、RFID盘点等功能为一体的复合智能机器人AGV。


机器人配置5G通信模块,支持SA和NSA组网方案,保障机器人高清视频与控制信令所需的大带宽和低时延。基于中国移动5G网络环境,实现每日运行超过10Gb的网络流量,上传平均速率80mbps,下载平均速率500mbps。结合超高频RFID技术,机器人规划好库区内路径后在仓库内进行快速盘点作业,配合RFID高功率天线(远距离,群读性,可靠性)将全库盘点时间由2天缩短在10~20分钟,有力保障工程进度和库存准确性,尤其是高架库较多的仓库场景。



优艾智合通过一体化智能解决方案,有效解决仓库管理痛点,实现仓库的智能巡检盘点,将全库盘点时间由2天缩短在10-20分钟,极大提升工程进度和保障库存准确性。


 
打赏
 
更多>同类行业资讯

推荐图文
点击排行

网站首页 DT_PATHS |  尊龙凯时简介  |  尊龙凯时章程  |  组织架构  |  网站地图 |  粤ICP备84635477号  |  网站客服

移动机器人(AGV/AMR)产业尊龙凯时 SYSTEM All Rights Reserved 版权所有

  • 微信扫一扫关注我们
  • 扫描访问手机版