尊龙凯时·[中国]官方网站尊龙凯时

国产避障激光雷达之崛起

日期:2022-05-25     来源:新战略    作者:新战略    浏览:3245    
0
核心提示:避障激光雷达国产化率已达80%。
      近几年,伴随着AGV/AMR整体市场及激光导航AGV/AMR发展,赛道内的激光雷达厂商开始不断增多。尤其是国产企业,经过长久的打磨,其稳定性和可靠性获得了快速发展,在相关技术方面也有了一定的突破,尤其是避障雷达,由于技术要求与导航雷达相比相对较低,目前国内厂商大部分在避障领域都已经渐趋成熟。

      根据中国移动机器人(AGV/AMR)产业尊龙凯时数据,新战略移动机器人产业研究所统计,在避障类激光雷达方面,国内厂商的市场占有率已达80%,基本已经实现国产化。

 2021中国工业应用移动机器人市场激光雷达应用比例(避障类)

      本文将从技术特点及市场格局等多方面来解读国产激光避障雷达发展及应用情况。

AGV/AMR避障激光雷达应用现状
      一般而言,传统的磁导AGV普遍搭载2个激光雷达来实现避障。叉车AGV由于对安全性要求更高,一般搭载3个避障雷达,前面两个,后面一个。最新一代的自主导航AMR,基本上也都是搭载1-2个激光雷达,成对角布置,用于导航避障。

      而综合AGV/AMR的应用特性,本体厂商在选择避障激光雷达主要考量因素有以下几方面:
      1、精度。在不同场景下的精度表现,包括对不同材质、不同形状物体识别;
      2、易用性。上位机的易用性,能根据实际需求方便、合理的规划防护区域,同时雷达是否设置灵活,操作便捷;
      3、稳定性。长期运行稳定可靠,无误触发,反应及时,保护可靠;
      4、环境适应性。在不同环境中,对振动、阳光、粉尘的抗干扰效果;
      5、性价比。在满足以上性能要求前提下,价格是很重要的因素,追求高性价比的最适合的产品。
      激光雷达按照测距方式、扫描线束的差异有不同的分类方式,综合AGV/AMR的各项需求,目前市场上应用的激光避障雷达以什么类型为主?
      TOF &三角法
      激光雷达按照测距原理分,主要有两种:三角测距,飞行时间(Time of Flight,ToF)测距。其中飞行时间测距又分为直接飞行时间测距(direct Time of Flight, dToF)和间接飞行时间测距(indirect Time of Flight, iToF)。
      三角法原理是通过激光器发射激光,在照射到物体后,反射光由线性CCD接收,由于激光器和探测器间隔了一段距离,所以依照光学路径,不同距离的物体将会成像在CCD上不同的位置。按照三角公式进行计算,就能推导出被测物体的距离。
      TOF的原理是由激光器发射一个激光脉冲,并由计时器记录下出射的时间,回返光经接收器接收,并由计时器记录下回返的时间。两个时间相减即得到了光的“飞行时间”,而光速是一定的,因此在已知速度和时间后很容易就可以计算出距离。
      相对于三角测距法而言,ToF通过测量光脉冲的飞行时间来计算目标距离,而计时的精度不会因距离变远而发生改变,这样在整个量程内,ToF测距的距离分辨率都不会有实质性的变化。同时,ToF测距处理的都是高速脉冲信号,由此而来的好处是整个测量过程耗时极短,可以很轻松地做到非常高的测量频率。总体来看,精度高,反应速度快是TOF型激光雷达的主要优势,这种特性比较符合工业场景AGV/AMR小车的避障需求,所以当前工业领域,AGV/AMR避障激光雷达一般以TOF型为主,当然,TOF型雷达的价格会更高一点。
      单线&多线
      激光雷达按线数分类可分为单线激光雷达和多线激光雷达,单线激光雷达是指激光源发出的线束是单线的雷达,获取的是2D平面扫描图。多线激光雷达是指同时发射及接收多束激光的激光旋转测距雷达,市场上目前主要有4线、8线、16 线、32 线、 64 线和128线之分,多线激光雷达可以识别物体的高度信息并获取周围环境的3D扫描图。
      目前来说,工业AGV/AMR避障多以单线激光雷达为主,相比多线激光雷达,单线激光雷达在角频率及灵敏度上反应更快捷,在测试周围障碍物的距离和精度上十分精准。但单线雷达只能平面式扫描,不能测量物体高度,并没有3D建模的功能,相比之下,3D激光雷达可以扫描立体空间,输出三维点云密集,为AGV/AMR实时定位导航避障提供更丰富的信息支持,最大程度探测车身周围障碍物及地面地形变化。另一方面,3D激光雷达具有对低反射率物体探测能力强、抗环境光干扰能力强、雨雾雪尘穿透能力强等优势,可以通用于室内与室外复杂场景。
      伴随着AGV应用的不断深入,3D多线激光雷达的应用会是未来的趋势,但目前而言,单线仍旧是应用主流,因为就目前AGV/AMR应用的大部分场景而言,单线激光雷达已经足以满足其避障需求。
      机械式&固态
      根据雷达内部有无机械旋转部件来分,激光雷达主要可分为三种类型:机械式、固态及混合固态。
      机械式激光雷达是指通过电机带动光机结构整体旋转的机械式方案,激光脉冲发射器、接收器等元器件都会随着扫描模块进行 360°旋转,从而生成一个立体点云,实现对环境的感知扫描。
      相比机械式激光雷达,固态激光雷达仅面向一个方向一定角度进行扫描,覆盖范围有所限制。但取消了复杂高频转动的机械结构,耐久性得到了巨大的提升,体积也可以大幅缩小。而混合固态雷达不需要通过机械结构来旋转激光发射器和接收器来进行360度扫描,体积比较小,成本也比较低,但是内部又有部分小型的机械运动部件。

      在工业AGV/AMR领域,目前仍旧以机械式激光雷达应用为主,一方面,机械式雷达应用较为成熟,性能稳定,同时扫描角度广阔,比较符合AGV/AMR的需求。当然,也逐渐有企业推出固态式或混合固态式的雷达面向这一领域应用,但尚处于早期阶段。同时,从技术整体的发展角度来看,固态及混合固态还尚未十分成熟。

      综合来看,目前工业AGV/AMR领域,以TOF型、单线、机械式的激光雷达应用为主,但不论是本体厂商还是激光雷达厂商,可以看出,大家都在不断探索更高性能更低成本的激光避障方案。

市场格局——国产避障激光雷达的崛起

      早期国内AGV/AMR行业,无论是避障型还是导航型雷达都以外资品牌应用为主,但从2015年左右开始,伴随着整个国内AGV产业的发展,国产激光雷达也迎来了发展机遇期,出现了一批代表企业,尤其是在避障型雷达方面,在这些激光雷达厂商的努力下,已经基本实现了国产化,取得了重大的突破。

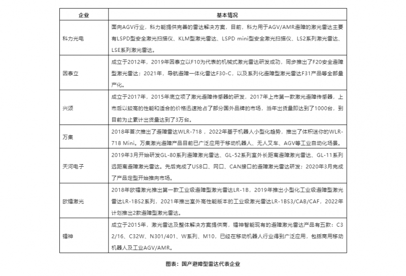
      ❐ 科力光电
      山东科力光电技术有限公司前身是山东省科学院激光研究所光电研究室,于 1997 年注册公司。科力光电拥有核心高精度脉冲TOF(飞行时间)激光测距技术,实现了国内激光雷达零的突破。目前,科力用于AGV/AMR避障的激光雷达主要有以下几款:

      LSPD型安全激光扫描仪:最大扫描半径15 米、角度190°;响应速度快,1 秒可测量25000 次,默认响应时间80ms;检测精度高,角度分辨率0.36°,保护区域内可靠探测直径7cm 的物体;专业EMC 设计和严苛测试,确保产品在复杂恶劣的电磁环境下稳定可靠工作。
      KLM型激光雷达:远距离小尺寸物体的精准识别;扫描角度276°和360°可选;无盲区设计;多回波脉冲处理技术,雨雾环境下表现优异;功能安全Type3认证,内部实时动态自检、故障导向安全;支持用户自定义16×3组不同形状的防区,安全输出+测量数据输出,同时满足用户安全避障和测量需求。
      LSPD mini型安全激光扫描仪:小型化功能安全认证型激光雷达,外形尺寸80×80×95mm;防区包括保护区域和告警区域,保护区域半径3米@1.8%反射率;防区可根据用户需求配置为复杂、不规则形状;符合IEC61496 Type 3和ISO13849 PL d安全等级要求;
      LS2系列激光雷达:国产脉冲激光雷达,外形尺寸62×64×84mm,方便用户集成;扫描速度超快,1 秒可测量30000 次,单圈扫描时间36ms ;工业级设计,稳定可靠:IP65、专用温漂误差消除设计、专业EMC 设计和严苛测试、环境光和冲击振动等测试。
      LSE系列激光雷达:一款经济型避障雷达。基于脉冲激光测距技术,相比发出连续恒定的光源,脉冲光能量值要高出1000倍,确保测量的稳定性和可靠性。优选进口扫描电机,噪音低于30分贝,更稳定更安静;IP65级防护设计、专用温漂误差消除设计、专业EMC设计、专业抗光干扰设计,适用更多复杂工业环境。
      目前科力光电在二维激光雷达产品线的布局基本完成。面向AGV行业,科力已能提供完善的雷达解决方案,短距离、中距离和长距离激光雷达全覆盖,1.8%反射率下的最远距离突破15m。2021年全年科力避障雷达出货12000台,预计2022年超过30000台。

      ❐ 因泰立
      北京因泰立科技有限公司成立于2012年,核心技术团队带头人来自北京理工大学和清华大学,攻克了激光雷达的一系列技术难题,涉及微电子、光学、机械、自动控制等多学科,研发人员占公司总人数40%以上。

      2019年因泰立以F10为代表的机械式激光雷达研发成功,测距精度达到cm级,测距能力涵盖近距、中距、远距,同步推出了F20安全避障型激光雷达;以E11为代表的半固态激光雷达,创造性的将MEMS微镜技术应用于激光雷达产品,降低了产品的体积、成本和制造难度。
      2020年因泰立研发了超远距高频激光雷达F13,满足各种高速导航检测场景的使用;3D深度成像激光雷达研发成功,采用FLASH技术,实现了三维立体效果;迷你型激光雷达F3X系列研发成功,服务于AGV行业。
      2021年,产品系列更加丰富,迷你导航型激光雷达F30、导航避障一体化雷达F30-C、以及系列化避障型激光雷达F31产品等全部量产化;同年,H1x机械三维激光外轮廓扫描器推向市场。
      因泰立避障型激光雷达主要特点有:270°大视场,测量精确,稳定性好;具备16个区域组,灵活设置,软件操作便捷;抗冲击能力≥25g,适应有振动冲击的场景作业;抗环境光能力≥80000lx,适应室外强光工作条件;精确温控设计,工作温度范围-25℃~+50℃;可靠密闭设计,防护等级 IP65。
      目前,因泰立系列激光雷达已经广泛应用于自动驾驶、AGV、移动机器人等领域,累计出货数量超过35000台。公司在郑州、苏州、广州、成都等地设有办事处,为用户提供及时、精细、智能化的服务。拥有超过2000平米的激光雷达产品及激光雷达应用系统生产基地,可年产机械式、MEMS、固态激光雷达5万台,能够为全球用户实现快速供货。

      ❐ 兴颂机器人
      佛山市兴颂机器人科技有限公司(Hinson)是一家集研发、设计、生产、销售机器人(AGV)导航核心零部件、并提供整体运动控制方案的自主创新型高新技术企业。公司自成立以来一直以争创成为行业领先的机器人(AGV)导航和运动控制核心零部件供应商为企业战略发展目标。
      2015年底,兴颂机器人立项了激光避障传感器的研发,从研发之初就定位于AGV及其他类型的移动机器人的应用而开发。2017年上市第一款激光避障传感器,上市后以较高的性能和适合的价格迅速抢占了部分国外品牌的市场,当年出货量即达到了1000台。到目前为止累计出货量达到了3万台。
      兴颂按照不同AGV的应用场景,以“不同场景选用不同的雷达”理念,细分了激光避障雷达的型号。

 
      DE系列:DE系列最远距离4米,检测角度120度,4线检测,同时有多种通讯方式,同时低成本方案也是低成本AGV避障的首选。
      SE系列:SE系列最远距离10米,最小角度分辨率0.1°,支持多种通讯方式,支持以太网输出点云,可用于AGV或无人叉车的避障。
      HE系列:HE系列主要功能为导航,同时也有避障功能。最远距离30米,320度的更宽角度,可输出0.025°分辨率的点云数据,一般用于AMR的导航与定位。
      LE系列:LE系列主要应用于导航,特别是无人叉车上应用居多。
      当前,兴颂机器人的系列激光避障雷达大部分应用于AGV领域,有部分应用于消费级服务机器人,在行业发展及国际缺货背景下,2021年兴颂机器人所有系列激光雷达出货到1.5万台,创历史新高。

      ❐ 万集科技
      武汉万集光电技术有限公司是北京万集科技股份有限公司的全资子公司,致力于提供高性能、更智慧的激光雷达。万集激光产品目前已经远销全球,广泛应用于移动机器人、无人叉车、AGV等人工业自动化场景,以及各类智慧交通场景,车路协同、无人巴士、无人物流等自动驾驶场景。

      2018年,万集激光首次推出了避障雷达WLR-718 ,基于市场的需求变化持续优化,在多种复杂场景应用也得到了客户的一致认可,是一款性能成熟稳定的避障雷达产品。2022年,万集基于机器人小型化趋势,推出了体积迷你的WLR-718 Mini。
      万集718系列产品性能优势:
      1、精度表现优,万集718系列角分辨率仅为0.25度,在对拉丝不锈钢面、货架腿等物体的识别上效果非常好,均能达到30mm精度,在0.05m的超近距离仍能优清晰的点云效果;
      2、灵活的IO防护功能,上位机调整便捷,最新版本的万集718Mini上位机设置方便,可根据现场实际需求,自定义规划防护区域,还支持单独区域响应规则的自定义设置;
      3、环境适应性好,对于强光、雨雾、对射干扰等情况,万集采用多重回波技术,能够滤除干扰回波,实现更高的测量可靠性。万集雷达均经过振动实验检测,抗震性优秀;
      4、受疫情影响,产品供应能力已经成为企业的核心竞争力。718Mini内部元器件实现了高度模块化设计,通过自动化组装设备的投入运行,从生产设计之初,保障了产品稳定性。

      除产品性能优异外,万集43000平方米的数字化工厂,投入了大量信息化应用系统与自动化生产测试设备,拥有万级无尘车间,CNAS实验室等,能为激光雷达的量产供应与大规模商用提供强有力的保障。目前,万集的避障雷达产品,已经应用在各类产品,如在仓储货架间,狭窄的通道里无人叉车的应用,在大型车厂,人车混杂的环境下,重载AGV的应用;在工业园区的室外,无人环卫车的干扰避让。

      ❐ 天河电子
      保定市天河电子技术有限公司成立于1997年,是国家级重点专精特新“小巨人”企业。专注于智慧物联和智能感知激光雷达系列产品的研制与应用,为智能制造和智慧物流提供专业化的解决方案。
      2009年天河电子获得国家发改委的专项资金支持开始生产激光雷达。2019年3月开始研发GL-80系列避障激光雷达、GL-52系列室外长距离避障激光雷达、GL-11系列远距离避障激光雷达。先后完成了USB口、网口、CAN接口的避障激光雷达研发,2020年3月完成了产品定型开始上市销售。

      天河电子避障型激光雷达系列优势:
      1、可靠性高:针对AGV体积紧凑,内部走线复杂,大功率器件多,难以有效接地的特点,重点提高了静电防护能力。达到了空气放电1.5万伏级别。抗振动指标高,在地面平整度不佳的工厂,带防滑纹的金属地面长期可靠运行,可以满足各种角度的安装方式;
      2、高标准生产工艺:生产采用选择性焊接方式,避免整体焊接造成器件潜在热损伤,焊接过程氮气保护,采用水清洗工艺,工艺成本较高,但是有利于光学系统的长期可靠性;
      3、响应时间短:电机旋转周期40ms,报警的最长响应时间小于80ms;
      4、认证证书齐全:有TUV的CE证书,RoHS无铅证书;
      5、交付保障能力强:拥有50亩的专属激光雷达产业园区,年产能可达5万台;公司自有全自动SMT、THT、光学净室等焊装调试生产线。自建了机加工生产线。保障疫情下的供货能力;
      6、可靠性测试能力强:公司有建有专业的可靠性测试实验中心。可以充分的完成高低温、振动、冲击、雨淋、盐雾、EMC实验,确保交付产品的稳定性及可靠性。
      从2020年开始正式推向市场以来,天河电子系列产品已在青岛新松、林德叉车、广汽丰田、中铝物流、航天科工、某部研究所、芜湖机器人产业园区、西南交大研究院某企业、PCB制造企业、3C及新能源行业等众多行业和企业批量应用。

      ❐ 欧镭激光
      杭州欧镭激光技术有限公司是巨星科技旗下专业激光雷达的开发商和制造商,欧镭激光始终以客户需求为核心,依托公司强大的自主研发设计能力和制造能力为全球专业用户提供性能可靠、价格合理、适用性强的产品以及一站式的解决方案。
      2018年欧镭激光发布首款工业级避障型激光雷达LR-1B,开启了国产品牌取代进口品牌的先河。

      欧镭激光在2019年先后发布了迷你型的工业级避障型LR-1BS2系列产品,该系列产品支持I/O和TCP/IP接口输出,具有IP66的防护等级和灵活的安装方式,该系列产品一经推出就获得了美国机器人公司的上千台订单,成为国内首批出口海外的2D工业级激光雷达,产品广泛应用于AGV/AMR厂商,大量的应用场景也促进欧镭对行业客户需求的深入了解,并不断应用最新的传感技术迭代出新,具备了为客户提供定制化、规模化产品的快速交付能力。

      2021年欧镭推出室外高性能版本的工业级激光雷达LR-1BS3/CAB/CAF,该产品在1BS2的基础上全面升级了产品的IP防护等级、对黑色目标的探测距离、抗强光及雨水干扰的能力;并应用到阿里小蛮驴等室外无人配送车上,累计出货量超2000台。
      2022年公司针对避障型激光雷达高性价比和高安全性的市场及行业需求,计划推出2款产品,进一步推动激光雷达进口品牌国产化的进程,为国产机器人产品出海提供安全保障。
      欧镭避障型激光雷达技术特点:
      1、工业级标准设计,可靠性高,稳定性好
      2、抗阳光干扰能力超过12万Lux, 应对多变环境
      3、接口丰富:支持I/O、UDP,TCP/IP等数据通讯方式
      4、安装灵活:支持侧面出线、背面出线、底部出线等安装
      5、认证全面: FCC/EMC/CE/RoHS/REACH/FDA
      目前,欧镭工业级避障型激光雷达已与智能叉车、潜伏式AGV、巡检机器人、重载AGV、料箱机器人、清洁机器人、无人配送车等不同类型的机器人完成装配,并广泛适用于仓储搬运、物流配送、电力巡检、安全防护、工业自动化、自动驾驶、智能交通、公共安防等行业,服务于超百家海内外客户,年出货量超万台。

      ❐ 镭神智能
      深圳市镭神智能系统有限公司成立于2015年,是一家激光雷达及整体解决方案提供商,致力于以高端、稳定、可靠的激光雷达环境感知技术赋能产业升级,服务覆盖自动驾驶、智慧交通、轨道交通、机器人、物流、测绘、安防、港口 和工业自动化等九大产业生态圈。
      镭神智能现有的避障激光雷达产品包括以下六款:

      C32/16:以密集的32/16线束实现360°三维高速扫描,探测距离高达150m,测量精度精确至±3cm,拥有超高分辨率,反射率信息准确。
      C32W:拥有360°x70°的超大视场,且集中扫描雷达下方空间,能够高效识别近距离范围内的低矮障碍物,大大缩减探测盲区空间。点密度高,每秒能够产生约30万个三维点云坐标;360°开阔视域扫描感知。
      N301/401:识别范围广、距离长、响应快;最小角度分辨率达到0.18°,保证测量数据精确稳定;建图更快速、精准;以太网接口,实现数据高速传输;通过加速冲击的严苛检测认证,抗重力加速度高达40g;先进的光学和算法系统,对强光、黑白物体、高反物体等均拥有卓越的探测性能。
      M10:识别范围广、距离长、响应快;算法优化升级,建图更快速、精准;抗强光干扰能力强,室内外皆适用;先进的光学和更低的信噪比和动平衡控制;对强光、高低反物体等均拥有卓越的探测性能;产品轻薄小巧,更适于嵌入整机。
      W系列:TOF探测原理;专为设备防撞及智能区域检测应用设计;可同时输出开关量和点云数据;可根据实际使用环境在测量范围内自由设定;可通过输入来切换检测区域(最大15种),检测区域分为独立型和关联型领,可靠性和稳定性高。
      N10:算法优化升级,建图更快速、精准;抗强光干扰能力强,适用于各类机器人的建图、导航及避障;先进的光学和算法系统,对强光、黑白物体、高反物体等均拥有过卓越的探测性能;产品轻薄小巧,适用于嵌入各类服务机器人机体
      当前,镭神的系列避障雷达已经在移动机器人行业得到广泛应用,包括商用移动机器人及工业AGV/AMR。

      总体来看,避障型雷达国产化的基本实现意味着整个国产激光雷达迈出了重要的一步,当前,受国际政治因素及国内外疫情影响,核心供应链的国产化成为必然趋势,寻求国产替代正在成为本体厂商关注的重点,在此背景下,对于国产激光雷达厂商而言,是新一轮的发展机遇,企业应及时把握,以更高质的产品更好的服务去面向用户,进一步提振应用端对国产激光雷达的信心。

 

 
标签: 机器人 行业资讯
打赏
 
更多>同类行业资讯

推荐图文
点击排行

网站首页 DT_PATHS |  尊龙凯时简介  |  尊龙凯时章程  |  组织架构  |  网站地图 |  粤ICP备84635477号  |  网站客服

移动机器人(AGV/AMR)产业尊龙凯时 SYSTEM All Rights Reserved 版权所有

  • 微信扫一扫关注我们
  • 扫描访问手机版